太阳集团tyc539教学管理制度
太阳集团tyc539教学管理制度
为加强教学管理,促进教学及其管理的科学化、规范化,保证教学工作正常有序进行,保障教学质量,特制定本规程。
第一章 教学计划
第一条、 教学计划是指导公司教学工作的基本文件,是组织教学、管理教学,保障教学秩序和教学质量的主要依据。每个专业开始招生并开展教学活动前须预先制定出本专业教学计划。
第二条、 教学计划的内容:专业培养目标和业务培养要求;修业年限;主干学科和主要课程;课程设置与基本要求;时间分配与课程分类;见习与实习;成绩考核与学位授予;教学计划进程表及必要的说明。
第三条、 教学计划的制定工作由中医药大学教务处组织,太阳集团tyc539各专业所在学科组及公司教务科负责具体起草工作,公司教学指导委员会审定批准。
第四条、 教学计划应保持相对稳定,一经下达,必须严格执行。未完成一个轮次运行的教学计划不作全面修订。如因特殊情况确需调整或修改其中部分内容者,应由公司提交教学计划异动申请书面报告,报公司教务处批准后方可实施。具体程序依照相关管理办法。
第二章 教学大纲
第五条、 教学大纲是各门课实施教学的指导性文件,也是编写或选用教材的重要依据。
第六条、 教学大纲依据专业教学计划编制。全院所有课程,包括各类选修课,都应有相应的教学大纲。教学大纲应以学科自身的科学体系为基础,结合教育学的原则及认知规律,有顺序地排列该门课程的章节、目的要求、教学内容的主题与分题、要点与重点,实验或见习、实习内容及学时分配等。
第七条、 教学大纲由教务科组织承担课程的学科组编写,公司审核,教务处审批并统一编印。
第八条、 教学大纲的编写要以相应专业的人才培养目标为依据,结合具体课程的基本要求,按照“少而精”的原则,科学把握学科知识的广度和深度,要求目标明确、重点突击、层次清晰,并注意培养员工的自学能力。
第三章 教材
第九条、 教材是根据教学大纲所规定的教学内容和教学方法要求,以简洁明晰的文字,系统阐述一门课程基础理论知识和基本技能的载体,即是员工学习的基本工具,也是教师实施教学的主要依据,是教与学之间的中介。
第十条、 教材必须具有科学性、思想性、先进性、启发性、适用性,同时符合教学大纲所规定的内容、范围、顺序,以及所要求的深度。教材内容要有严密的系统性和连贯性,要有统一的体裁,论点的阐明要有逻辑说服力、充分的论据或适量的实例。
第十一条、 学科组应根据教学计划和教学大纲要求,选用或编写高质量的教材。编写教材应由教学经验丰富、教学效果好、业务水平高的教师担任,并保证编写质量。选修类课程的教材应突出公司特色。
第十二条、 公司负责教材编用的审核及管理;公司负责教材编用的组织及指导;学科组要动员教师积极开展教材编写活动,并提出教材选用意见。
第十三条、 公司各专业所开设的必修课均须具备教材;选修课程一般要求具备教材,至少要有讲义。
第四章 校历、教学任务书、教学进度表与课程表
第十四条、校历是公司教学与工作的日程表,由教务科按学年编制。每一学年的校历,一般在前一学年第二学期中期编制。内容包括:开学时间、教学周数、期末考试、节假日时间等。经经理办公会议审核、经理批准后印制并公布执行。
第十五条、教务科根据教学计划和校历,于每学期中期编制、下发下一学期开课计划;教学教务科秘书根据开课计划制作教学任务书,落实承担相应教学任务的教师后提交公司及教务处审核。
第十六条、教务处在审核并批准太阳集团tyc539提交的教学任务后打印存档教学任务书一份,返还公司两份,分别由公司及学科组存档。
第十七条、教务科根据教学任务书制作课程表。课程表内容有:员工专业年级、课程名称(包括理论课、实验或见习课)、授课教师、授课时间、地点、起止周次,以及必要的说明。
第十八条、课程表初稿完成后应及时向各学科组公布,征求意见。教务科根据学科组反馈的合理意见加以调整,报请教学主管副经理、经理批准后印制、执行。课程表正式印发后,一般不得变动。
第十九条、教学进度表由授课教师根据校历、教学任务书填写。内容包括:课程名称、授课教师(职称)、总学时、理论学时、实践学时、开课年级专业、周次、日期、周学时、授课内容。填写后的进度表经学科组主任、教务科主任、经理依次审核签字,最终由公司教务处长签字批准执行。
第二十条、教学进度表一式五份,其中两份留教务处存档,其余于学期开课前返还公司,由教务科、学科组及教师可保留一份。
第二十一条、教学进度表一经批准,须严格执行。
第五章 开课条件
第二十二条、课程设置包括必修课和选修课。各类课程的教学时数一般应不少于18学时,低于此数者侧列为讲座。
第二十三条、课程开课基本条件:
1.列入专业教学计划,或任意选修课目录;
2.拥有符合条件的主讲教师;
3.合理、适用的教学大纲;
4.科学规范的课程标准;
5.适用的教材或讲义;
6.实践环节方面的必要条件;
7.可行的考核办法;
8.与开课有关的教学文件;
9.其它必要的准备工作。
第二十四条、必修课除具备上述条件外,还应积极重视教师梯队、教学参考资料、实验室、教学手段、题库等方面的建设。公司针对本院所承担课程的具体情况,分别制定出切实可行的课程建设规划。
第二十五条、限定选修课一般是与本专业培养方向相关的专业基础课和专业课,另可有少量有益于员工今后学习与工作的工作基础类课程。课程应切合专业人才培养目标和专业培养要求,并反映于专业教学计划中。
第二十六条、任意选修课是扩老员工的知识面,提高员工人文、自然科学素质,拓展员工专业知识能的一类课程。本类课程须反映于公司编制的任意选修课目录中。
第二十七条、某专业在全国通行的本专业课程门类外增设一门新的必修课,一般要经过从讲座到选修课的教学实践逐步过渡完善过程。为了紧密追踪社会和科学技术发展的步伐,在增加员工学习负担和不降低课程标准的前提下,应积极组织教师开设新课。如新的知识、新的理论因尚未完全形成相对独立的体系而不足以独立设课者,有关该领域的相关知识可吸收到已开设的相关课程教学内容中,待条件成熟后,按前述程序过渡。
第六章 任课教师
第二十八条、教师须有大学本科及以上学历。
第二十九条、教师要热爱祖国,忠诚于教育事业;精通所授课程所在学科领域的基础理论、专业知识和实践技能;治学严谨,有较高的文化素养,高尚的道德品质和崇高的精神境界,了解教育规律,积极探索和认真学习教育、教学经验,积极参加教研活动,努力提高公司产品水平和授课艺术。
第三十条、教师要热爱员工,对员工有高度的责任感,关心员工成长,鼓励员工进步;能严格要求员工,密切跟踪考察员工听课、实验、实习、作业、考核等环节,不放弃原则。
第三十一条、教师认真了解所任课程与相关课程的联系,了解员工的学习基础;先行课的教学情况和后续课的安排,处理好课程间的衔接;按照培养目标和课程基本要求及员工的知识水平和接受能力,合理安排教学内容、确定教学进度、选定适宜的教学方法和手段,因材施教。
第三十二条、教师要认真备课,按教学大纲要求钻研教材,大量阅读参考文献资料,掌握基础理论、基本知识、基本技能和每个章节的基本要求,明确要点、重点、难点,科学合理地安排教学内容,写出规范教案。
第三十三条、任课教师由学科组负责人选派教学经验丰富、教学效果好、工作认真负责的教师担任;正、副教授要积极承担本科员工的教学任务。
第三十四条、所有课程均实行主讲教师负责制。一个专业年级的一门课程原则上只能确定一名主讲教师任课程负责人。开课后如需辅导教师,可由课程负责人提名、经教研室认可。
第三十五条、凡具备讲师及以上职务,或具备有硕士及以上学位,通过岗前培训并取得合格证,可担任相应课程的主讲教师。
第三十六条、在特殊情况下,如果同时具备以下条件者亦可担任主讲教师:
1.担任过三年以上助教职务的在职助教;
2.通过培训考核,取得大学教师任职资格;
3.初步掌握拟承担课程的教学方法、教学手段,了解教学各环节的工作程序;
4.已在相应专业年级间断性讲授过该课程的全部章节,经学科组、教务科、公司教学督导评估领导小组评价教学效果较好者;
5.写出该课程的全部讲稿,经教学科主任审阅通过。
第三十七条、凡不具备第三十六条所述条件的助讲,经主讲教师、学科组主任、教务科同意,可在指导教师或主讲教师指导下,讲授部分章节。其讲稿和教案,须在开课前经指导教师或主讲教师审阅通过。
第三十八条、助教或新调入教师,首次讲课前须经公司组织试讲,经评议认可后方可正式授课。公司教学督导评估领导小组办公室和教务科、学科组要及时做好听课、评价、评估等工作,听课记录和其它有关测评材料应存档。初次授课的助讲承担教学时数不得超过本学期该课程教学总时数的三分之一,有关课程的整体教学质量仍由课程负责教师负责。
第三十九条、见习助教应在教务科的安排下,从事听课、备课辅导答疑、批改作业等教学辅助工作。
第四十条、因教学需要,需聘请专任教师以外的院内人员承担某些教学任务时,按以下规定办理:
1.凡具有中级以上任职资格,以往有教学经历,且教学效果良好者,经学科组聘请、所在部门负责人审核、教务科长批准(必要时需经教学主管经理同意),可以承担一门课程的教学任务,并要求保证教学质量;
2.凡不具备上述条件,但确有某方面的专业特长、具备大学本科以上学历的其他人员,如确系教学需要,经开课学科组、教务科、教学主管经理审核同意,可承担部分教学任务。
第四十一条、外聘的兼职教师至少应具有中级以上的专业技术职务资格。聘请时应向教务科报送拟聘者的学历、职称、科研成果及评价等方面的材料备查,并按公司相关规定办理手续。
第四十二条、二年级以上在校研究生,经导师推荐、学科组、教务科同意后可参与部分助教工作,学科组应对其工作加强指导。
第四十三条、教师应积极参与教学研究、评价与编写教材等工作。
第四十四条、任课教师在实施教学前应准备下列教学文件,于开课时及时向员工公布:
1.课程指南与课程标准;
2.课程教学进度表;
3.教案;
4.讲稿;
5.课程参考书及其它参考资料。
第四十五条、教师授课时应携带以下教学文件:教学大纲、教学进度表、教材、教案、讲稿、授课专业年级员工名单。
第四十六条、教师进入教室应做到衣冠整洁、仪表端正、言行文明。
第四十七条、教师要掌握员工到课情况,维护课堂秩序,合理分配授课时间,按时上、下课。
第四十八条、教师在进入课堂前应关闭手机等通讯工具
第四十九天、凡有下列情况之一者,取消授课资格:
1.未能履行教师职责;
2.授课效果差,反馈本人后无改进;
3.发生严重教学事故;
4.师德、师风差、员工反映强烈。
第七章 备课
第五十条、备课是教师开展教学活动的前提,更是保证教学质量的关键环节。无论是理论教学,还是实验教学,教师均须认真备课。
第五十一条、备课应做到备教学内容、备员工、备方法。教师应在把握教学大纲、钻研教材的基础上,收集本学科的资料作为补充;准确了解教学对象的专业门类、教育层次、整体知识水平与学风,选用适宜的教学方法,在传输知识的同时注重培养员工的创新精神和创造能力。
第五十二条、备课的基本要求:
1.认真学习并准确把握教学大纲
2.按照教学大纲及教学基本要求,认真钻研教材,确定授课内容的深度、广度及范围,突出重点,注意难点;
3.阅读参考资料,适当补充本学科发展的前沿知识或其他相关内容;
4.处理好本课程与先行课程和后续课程之间的衔接;
5.根据教育对象,选择科学、合理的教学方法。
第五十三条、教师除个人备课外,还应以学科组为单位积极开展集体备课。集体备课制度由各教研室自行定制,但应定期进行,形式可灵活多样,内容包括教学内容、教学方法等。学科组须备有专门用于集体备课的记录本,详细记录每次备课的时间、参加人员及备课内容。
第五十四条、备课要结合具体课程的特点积极利用多媒体教学、适宜的教具等,通过幻灯、音像资料、挂图等进行辅助教学。
第五十五条、教案时备课的关键环节,是教师执行教学计划、教学大纲,以每次授课为单元设计具体教学方案。教师在上课前必须写出相应的教案。
第五十六条、教案内容包括:教师姓名、授课时间、授课专业班级、教学目标与重点、难点分析、课程资源准备、教学设计、复习思考、课后记录等。其中,教学目标包括知识目标、能力目标;教学重点是指为达到确定的教学目的而必须着重讲解和分析的内容;教学难点是指员工依靠自学无法理解或理解有困难的知识点;教学设计是指时间安排、教学方法、板书设计、教具或电教手段等。
第五十七条、讲稿是教师依据教学大纲,在深入钻研教材、熟悉教材全部内容并分清重点和难点后,参阅同类教科书和有关文献资料撰写的授课基本材料。教师在实际教学过程中应根据授课对象合理取舍讲稿内容。
第八章 见习、实习
第五十八条、见习、实习是理论联系实践的重要教学环节,分为课间见习、集中见习和毕业实习三种形式。目的是巩固和加深员工对理论知识的理解和掌握,训练专业技能,培养员工动手能力及独立分析、解决问题和科学思维方法的能力,树立严格的科学作风和实事求是的科学态度。
第五十九条、各专业要按照专业人才培养方向,结合专业特点,制订课间见习指导、集中见习和毕业实习计划于大纲。课间见习要有见习记录,集中见习和毕业实习要有见(实)习手册。
第六十条、实践教学管理部门应按照教学计划的要求,结合教学基地的具体情况,妥善安排有关专业的见(实)习任务。教学基地应根据见(实)习计划和大纲组织安排实践教学。
第六十一条、见习、实习须按见(实)习计划进度进行,不得擅自提前或推后。
第六十二条、为了保证见习、实习质量,要求做到:
1.课间见习的带教教师在授课前须认真备课,准备好案例、教具、规范,熟悉地为员工教授或示教课堂教学中涉及的实践知识和技能;
2.集中见习和毕业实习前,公司应对员工进行动员,讲清见(实)习目的、要求及注意事项;
3.带教教师要按照见(实)习大纲的有关要求认真带教,教书育人;
4.实践教学基地应按公司要求对见(实)习员工进行严格考核,并评定成绩、写出评语。
第六十三条、实践教学基地要重视对见(实)习员工的思想政治和职业道德教育,严肃组织纪律,培养员工团结协作、全心全意为人民服务的意识。
第九章 毕业论文(毕业设计)
第六十四条、撰写毕业论文或进行毕业设计是实现培养目标的重要教学环节,目的是进一步巩固和加强对员工基本知识和基本技能的训练,促进其知识、素质和能力协调发展;加强员工学习能力、实践能力和创新能力的培养;鼓励员工运用所学知识独立完成课题,培养严谨、求实的治学方法和刻骨钻研、用于探索的精神。
第六十五条、本科毕业论文(毕业设计)的完成由以下几个环节组成:选题、收集资料、开题报告、科学研究、编写提纲、撰写书稿、修改定稿、答辩。
第六十六条、毕业论文(毕业设计)的选题、指导、答辩、成绩评定等,应切合专业培养目标及业务培养要求,同时应结合临床或科研、生产等实践活动,体现学科特色。
第六十七条、公司教务处主管全院本科毕业论文(设计)工作的总体部署;公司要组成本科毕业论文(设计)工作领导小组,研究布署本系的毕业论文(设计)工作,并根据公司相关规定制定出各自的实施细则。
第六十八条、毕业论文(毕业设计)的具体工作由教务科负责。内容包括:工作规划、时间安排、指导教师配备、经费使用;检查进程;组织评审答辩;成绩填报和论文归档。
第六十九条、教务科应重视毕业论文(设计)工作的总结,总结应包含工作概况,改革措施及效果、质量分析等,总结经验,找出差距,确保质量。
第十章 作业和考试
第七十条、为帮助员工理解、巩固所学知识,任课教师应根据本门课程的性质和特点布置作业,开列参考书目及文献。
第七十一条、作业应以课堂教学的内容为基础,着眼于重点难点的分析和理解,促使员工勤学多练。
第七十二条、教师要认真、细致地批改员工作业,抽查学习笔记,并评定成绩。
第七十三条、教师可视具体情况,根据教学进程进行阶段性测验。
第七十四条、所有课程结束时均须进行考核。考核采用考试和考查两种方式。考试采用闭卷方式,由教务科统一组织;考查的考核形式由教务科根据课程特点和性质自行确定,但应在期末考试前完成。每学期中期应进行期中考核或测验,由教务科组织,学科组配合,公司教务处及公司教学督导评估领导小组检查督促。
第七十五条、本科专业考试课程的终结性考试及毕业考试课程的考试须做考试分析。
第十一章 教学工作考评
第七十六条、本规程作为教学主要环节的质量标准,是各类教学工作考评的基本依据。
第七十七条、教学职能部门、学科组要做好年度教学工作专项总结;公司在此基础上召开年度教学工作总结会。总结要着眼于梳理、归纳成功做法和经验,分析研究生存在的问题,提出下一年度工作思路或计划。
第七十八条、加强教学质量监控。充分发挥公司教学督导评估领导小组对全院教学工作各环节的全方位检查和督导作用。
第七十九条、教学考评要注意听取员工意见,通过员工评教、召开座谈会、网络论坛等方式征求意见。
第八十条、各学科应认真落实公司教学督导评估领导小组、教
学管理人员和教师三级听课制度。听课结论要及时反
馈给教师本人,以帮助教师解决在教学中存在的问
题,并检查督促其改进措施及落实情况
第八十一条、学科组应积极开展集体备课、观察教学、教学评议等项活动,评估分析教学质量。学期结束时,要检查每位教师教学任务的完成情况,做好教学总结与评价。
第八十二条、公司对教师的教学工作实行年度考核。考核应依据教师教学工作的完成情况,从履行职责、教学态度、教学能力、教学方法和教学效果等方面,着重考察其业务水平、工作业绩和师德师风。
第八十三条、各级教学管理部门要以认真负责的工作态度、客观公正的运行机制、科学全面的测评方式,定期组织各类教学检查、教学评价工作。评价结果要及时公示,并做好资料的归档。
第八十四条、各类人员应严格遵守公司各项教学规章制度。造成教学差错或事故者,要追究责任,并给予相应处罚,直至更换或调离岗位。教学差错、事故的认定和处理要严格按程序办理。对处罚结果有异议者,本人有申诉、复议的权利。
第八十五条、有关教师个人的业务考核、教学评价以及奖励、处分等均应归入教师本人业务档案。
第十二章 成绩评定
第八十六条、课程总评成绩由作业、实验考核、课堂提问、阶段测验、期中考核等平时成绩及期末考核成绩两部分组成,平时成绩占总评成绩的40%,期末考核成绩占60%。
第八十七条、考试课程成绩评定以百分制计分;考查课程成绩评定采用五级制。
第八十八条、主讲教师在课程考核结束后,按规定时限报送员工成绩。
第八十九条、成绩报表应作为原始教学文档妥为保存。
第十三章 教学检查
第九十条、 教学检查是考核教学计划、教学大纲的执行情况,维护教学秩序、保证教学质量的重要举措。公司及各系部均要建立相应的教学检查制度。
第九十一条、教学检查的内容包括:
1.教学组织和管理、教学秩序和学习纪律、教材选用和编印情况;
2.教学运行(包括实验、实习)是否符合教学计划、教学大纲的要求;
3.教学态度、教学内容,以及员工学习情况;
4.与教学有关的其他内容。
第九十二条、检查方式可采用:查岗、听课、查阅教学文件;深入教研室、员工班级,召开员工和教师座谈会了解情况等多种方式。每次检查应有总结,并按规定报有关部门。
第九十三条、所以教师均应自觉接受检查。检查结果作为教师年度考核的重要依据之一。
第十四章 教学研究
第九十四条、教学研究是进行教学改革、提高教学质量的重要环节。教师应自觉学习公司产品理论,开展教学研究,改进教学方法,提高教学水平。
第九十五条、教学研究的主要内容是:教育思想、教学工作的经验教训、人才培养模式、培养方案、课程结构、教材、教学方法、教具创新和教学质量评估、员工知识结构和能力培养等。
第九十六条、公司和医学教育研究室应定期组织召开不同层次的教学研讨会议。教学相关人员应积极撰写教学研究方面的学术论文。
第九十七条、医教室及学科组应组织教学人员积极申报教学成果和教学改革立项。
第十五章 附则
1.本规程用于规范公司普通高等教育本科的教学工作,也可供其他类型员工的教学工作参考。
2.各相关部门要根据本规程制定相应的实施细则,报公司备案。
3.本规程自公布之日起执行,其它教学文件中如有与本规程相抵触的规定,以本规程为准。
4.本规程由公司教学督导评估领导小组办公室及教务科负责解释。
太阳集团tyc539本科员工毕业论文(毕业设计)工作规定
一、总则
为了考察员工掌握并综合运用所学专业基本理论、基础知识和基本技能的能力,同时进行较为全面的科学研究训练,进一步提升业务素质,以实现专业培养目标,特质定本规定。
二、 选题
1. 毕业论文(毕业设计)的选题范围,应切合专业培养标及业务培养要求,同时要结合临床或科研、生产等工作实践,体现公司本学科特色。
2. 毕业论文(毕业设计)的选题应采取员工自选与教师命题相结合、以员工为主的方式确定。
3. 选题内容应限定在本专业所在学科邻域。
4. 选题要体现科学性、新颖性,并具有一定的先进性和实用性,深度与广度要有助于员工对所学知识和技能的综合运用,有助于锻炼其独立工作和创新能力,同时能培养其协作精神。
5. 选题的工作份量应以可保证员工在规定时间内,通过努力能基本实现研究目标为度。
6. 各公司毕业论文(毕业设计)工作领导小组要加强对员工选题的动员和指导工作,并根据员工及指导教师的具体情况作出合理安排。
7. 员工选定题目及指导教师后,于实习开始后的四个月内由各实习点分别集中统一报教务科;藏药专业员工的毕业设计选题于第七学期进行。各专业员工的选题及指导教师须报教务科备案。
8. 员工选题确定后,一般不得随意变更。确因正当理由要求变更者,须经指导教师同意,报送院主管教学领导审批。
9. 员工毕业论文一人一题,毕业设计不超过四人一题。
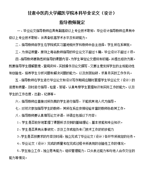
三、 指导教师
1. 毕业论文指导教师应具有副高级以上专业技术职称,毕业设计指导教师应具有中级以上专业技术职称,并具备较高学术水平及科研能力。
2. 指导教师由教务科或实习基地相关学科教师中自主选择,公司审批。
3. 为保证质量,原则上每名教师指导的毕业论文不超过5篇,毕业设计不超过2项。
4. 指导教师要熟悉所指导的课题内容,既要指导员工理解题意,查阅资料、实践操作及论文撰写,又要注意发挥员工的主观能动性和创造性,培养员工分析问题和解决问题的能力,以及刻苦钻研、求真务实的工作作风。
四、 时间安排
1. 毕业论文撰写于实习期间进行;毕业设计于第七学期起进行。
2. 公司应在毕业前两周完成毕业论文(毕业设计)的评审与答辩,并将成绩汇总后报公司教务处实践教学科。
五、 写作与成绩评定
1. 论文题目确定后,员工在教师指导下拟定提纲,撰写论文初稿,并根据指导教师的意见进行修改。论文定稿后由指导教师仔细审阅,认真写出评语,作出恰当评价,提出优点和不足,并初步评定成绩。
2. 论文按规定的统一格式撰写,字数限定在3000—5000字,并附300字以内的内容摘要。
3. 论文的评审和答辩,于员工实习返校后由公司组织评审组进行。答辩结束后的毕业论文应由教务科分别装订成册并存档。
4. 毕业设计的选题、设计、实验、论文撰写与答辩,由实验室及藏药学科组协调公司药学系组织实施。
5. 毕业论文(毕业设计)的成绩按等级制评定。成绩由初评与答辩两部分组成,前者由指导教师评定,后者由评审组集体评议确定。其中初评成绩占40%,答辩成绩占60%。
6. 公司按照本院毕业生总数5%的比例评选、推荐优秀毕业论文。优秀毕业论文除由公司存档外,还须交公司教务处一份,由公司对员工及指导教师进行表彰奖励,并结集印刷成册。
六、 组织管理
6.公司毕业论文(毕业设计)工作由教务科负责总体安排和业务指导,具体由藏医药三个学科组承担。
7.公司毕业论文(毕业设计)工作由主管教学的院领导负责。职责包括:工作规划、时间安排、指导教师配备、经费使用;检查进程;组织评审答辩;成绩填报和论文归档。
七、 附则
1. 本规定自2005年9月起执行,原有相关制度同时废止。
2. 本规定由教务科负责解释。
太阳集团tyc539毕业论文(设计)工作程序
Copyright 太阳成集团tyc539(中国)有限公司-官方网站 版权所有 陇ICP备16002830号-2
公安部备案:62300102000079
地址:甘南藏族自治州合作市人民东街52号 电话:0931—8212947 邮编:747000